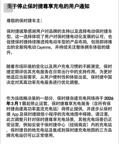
根据官方公告,保时捷中国计划自2026年3月1日起,逐步停止其在中国大陆市场运营的约300座“尊享充电站”的服务。这一决定意味着,届时保时捷车主将无法再使用这些专属充电桩。
此次调整涉及的是保时捷自建的“尊享充电”网络,主要服务于保时捷纯电动车型(如Taycan(图片|配置|询价))车主。这些充电站通常配备有较高功率的充电桩,并设于高端商业区、酒店等场所,以其专属性和高品质服务为特色。保时捷方面表示,现有充电站在2025年12月31日前仍将继续提供服务,此后则将按计划停运。

保时捷做出这一战略调整,主要基于对市场环境和自身运营效率的综合考量。随着中国公共超充网络近年来突飞猛进的发展,其覆盖密度、充电功率和服务便利性已大幅提升。
相比之下,独立维持一个专属充电网络的运营成本高昂,且其便利性优势正在减弱。将资源聚焦于车辆本身和用户服务,或许是更有效率的选择。
这一举措也与保时捷全球推进的充电战略转型方向一致,即在部分市场转为与优质的第三方充电运营商合作,或直接接入更成熟的公共网络。
对于现有车主,保时捷中国表示正在制定相应的服务衔接方案。核心方向是引导车主转向日益完善的高端公共充电网络。保时捷可能会通过官方APP集成或推荐合作第三方的充电站,并可能为车主提供一定的充电服务权益或补贴作为过渡,具体方案有待官方进一步公布。

渝公网安备50010502503425号
评论·0