
汽势Auto-First|撒马尔
历时6年,吉利威马官司终于落槌。
6月14日,最高人民法院知识产权法庭公众号发布“(2023)最高法知民终1590号新能源汽车底盘技术秘密侵权案民事判决书”显示,原告吉利方胜诉,威马方败诉需赔偿吉利方6.4亿余元。

汽势Auto-First选取了五个AI大模型,包括文心一言、通义、KIMI智能助手、智谱清言、腾讯元宝等,均是来自百度、腾讯、阿里巴巴等互联网公司巨头,来了解此次涉及汽车技术秘密的知识产权诉讼。
输入的问题是:
“日前,吉利诉威马侵权一案二审宣判,吉利方获赔6.4亿元。
事情起源于2016年前后,吉利旗下公司近40名高级管理人员及技术人员先后离职,赴威马及其关联公司工作,其中30人于2016年离职后即入职。
最高人民法院经审理认为,本案是一起有组织、有计划地以不正当手段大规模挖取新能源汽车技术人才及技术资源引发的侵害技术秘密案件。
对你,你有什么看法?此次诉讼对汽车行业可能产生什么影响,有什么意义和价值。”
下面是不同的大模型给出的回答。
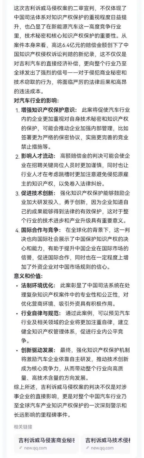
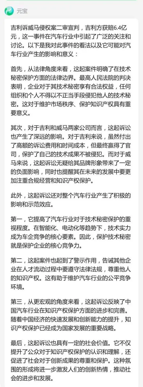
01、Kimi智能助手

02、通义

03、智谱清言

04、文心一言

05、腾讯元宝

综合上述来看,一是涉及到行业资讯,AI基本能够快速准确反应;二是对于从业人员而言,AI对于信息的梳理、逻辑思考、背景知识的准备和输出都是比较全面的。不过,正如当下的大模型依旧处于快速的迭代中,因而,对于深度思考、现场、具体细节等依旧需要人力及新闻从业人员去完成。
总体而言,仅就吉利威马的诉讼官司,信息的输出AI大模型表现还是及格的,对于行业的影响、对于其他车企的警示作用、尤其对于知识产权阐述不仅全面,而且效率高,能够快速输出,是一个及时了解汽车行业信息的好帮手。
渝公网安备50010502503425号
评论·0