12月4日,长安新能源发布《关于进一步加强已收取奔奔E-Star(图片|配置|询价)车系订单沟通及交付工作的通知》,通知中明确回应称:现款奔奔E-Star车系并未停产,停止接受当前车型订单是为了避免更长的交付等待时间。
有关加价问题,通知中称:各经销商须严格按照与客户合同约定的价格.车型,按订单顺序组织交付。同时,长安新能源还表示,由于奔奔E-Star车系积压的订单量较大,若交付有延期,请各位经销商案主动与客户交流,取得用户谅解,按订单有序交付,快速消除用户顾虑。

长安新能源在通知中明确了以下三点:1、请各经销商积极联系用户 ,做好已下订奔奔E-star 车系、未交车客户的沟通工作:现款奔奔E-Star车系并未停产,停止接受当前车型订单是为了避免更长的交付等待时间。公司正全力保障现款奔奔E-Star车系供应 ,全力生产、全力交付,尽快满足终端用户的提车需求。2、各经销商须严格按照与客户合同约定的价格.车型,按订单顺序组织交付。3、年关将至,请全体经销商做好沟通服务,做好交付组织,车辆到达终端后,第一时间组织交付,让用户更早提车。
因“变相加价”、“提不到车”,长安奔奔E-Star遭多位准车主维权。据奔奔E-Star车友圈准车主反映,7月份定车合同预期一个多月,车到了却被要求需要加5000元买服务包,不买就不给车,顺位给下个能接受买服务包的。虽然无法确定长安奔奔E-Star是否存在加价的情况,但是诸如类似的反馈在车友圈比比皆是。



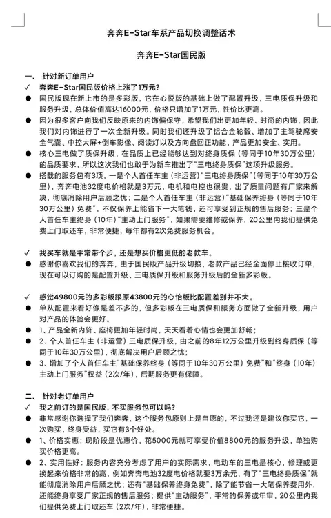
与此同时,有车主还在车友圈曝出了多张《奔奔E-Star车系产品切换调整话术》的文件内容,其中记载着针对新老用户的话术,其中包含消费者不买服务包、涉嫌变相加价、等车时间久等问题的关键回应。当然,毕竟是网传文件,我们无法确定该文件的真实性。


例如,针对老订单用户,当车主提到“之前订的是国民版,不买服务包可不以”时,给出的话术回应是“服务包原则上是自愿的,但是还是建议你买它,一次性购买终身收益”,同时给出了购买服务包的诸多好处。当老车主提到“涉嫌变相加价售”时,话术回应再次表明“服务包是自愿的,可以选择买或者不买”,如果不买服务包的话可以继续等待原来的车型,但是由于芯片和电池保供不足,老款车提车的时间会比较漫长。针对新订单用户,当提到“奔奔E-Star国民版涨价1万元”,话术回应是涨价1万元是在原有车型的基础上进行配置升级,三电质保升级以及服务升级,总价值达到1.6万元,但是价格仅增加了1万元,,性价比更高。当消费者提到“想购买老款车”时,将会明确表示老款车已经不接受订购了,现在接受订购的是全新多彩款,也就是进行诸多升级后涨价1万元的新车。

从以上的内容可以看出,并没有强制消费者一定要购买服务包,但是在仅奔奔E-Star国民版多彩款接受预定,同时老款车由于芯片、三电等供应影响下,在主观上引导消费者加钱购买服务包,可以更快提车,同时享受更多的权益。据了解,5000元服务包主要针对首任车主推出的三项服务权益,包括“三电终身质保”(等同于10年30万公里);“基础保养终身(等同于10年30万公里)免费”;终身(10年) “主动上门服务”,20公里内提供免费上门取还车,每年都有2次免费服务机会。
据了解,现款长安奔奔E-Star于2020年4月正式上市,指导售价6.98-7.48万元,官方公布数据续航301km。或许是由于销量太过于惨淡,官方并未公布其在2020年的具体销量。2021年1月,长安奔奔E-Star国民版上市,售价2.98万-4.38万元。11月15日,奔奔E-Star国民版多彩款上市,售价提升至4.98万元。
相比于老款奔奔E-Star,奔奔E-Star国民版取消了安全气囊、驻车雷达、刹车辅助,轮圈从铝合金换成了钢材,空调只提供暖风,采用磷酸铁锂电池等,不过由此带来更低的售价,也让奔奔E-Star的销量大幅提升。据乘联会数据显示,前十月奔奔EV累计销量59537辆,其中大部分销量来源就是E-Star。
长安奔奔E-Star是否存在加价销售的情况,我们不加以判断,但是市场上相关的声音确实不少。有律师也提出建议,如果消费者遇经销商无正当理由逾期交付汽车或强行要求消费者加价方可交付汽车,构成合同违约的,可选择向消费者协会投诉,或向经销商所在地等有监督管理权限的县级以上地方商务主管部门进行投诉或举报,也可依据与经销商签署的购车合同向有管辖权的人民法院提起民事诉讼。
根据《中华人民共和国消费者权益保护法》第十六条规定,经营者向消费者提供商品或者服务,应当恪守社会公德,诚信经营,保障消费者的合法权益;不得设定不公平、不合理的交易条件,不得强制交易。


渝公网安备50010502503425号
评论·0